|
The project loaded within the application. The project provides access to functions and properties related to the active project within the instance of the application.
Public Member Functions | |
| void | save_all () |
| Performs the "save all" command. More... | |
| void | save_as_new_version (const QString &name, bool markAsDefault=true) |
| Save the current project to the specified folder. More... | |
| void | save_as (const QString &pathname) |
| Save the current project to the specified folder. More... | |
| virtual OMH::HarmonyRenderHandler * | create_render_handler () const |
| Creates a render handler that can be used to render content in a scene. More... | |
Public Attributes | |
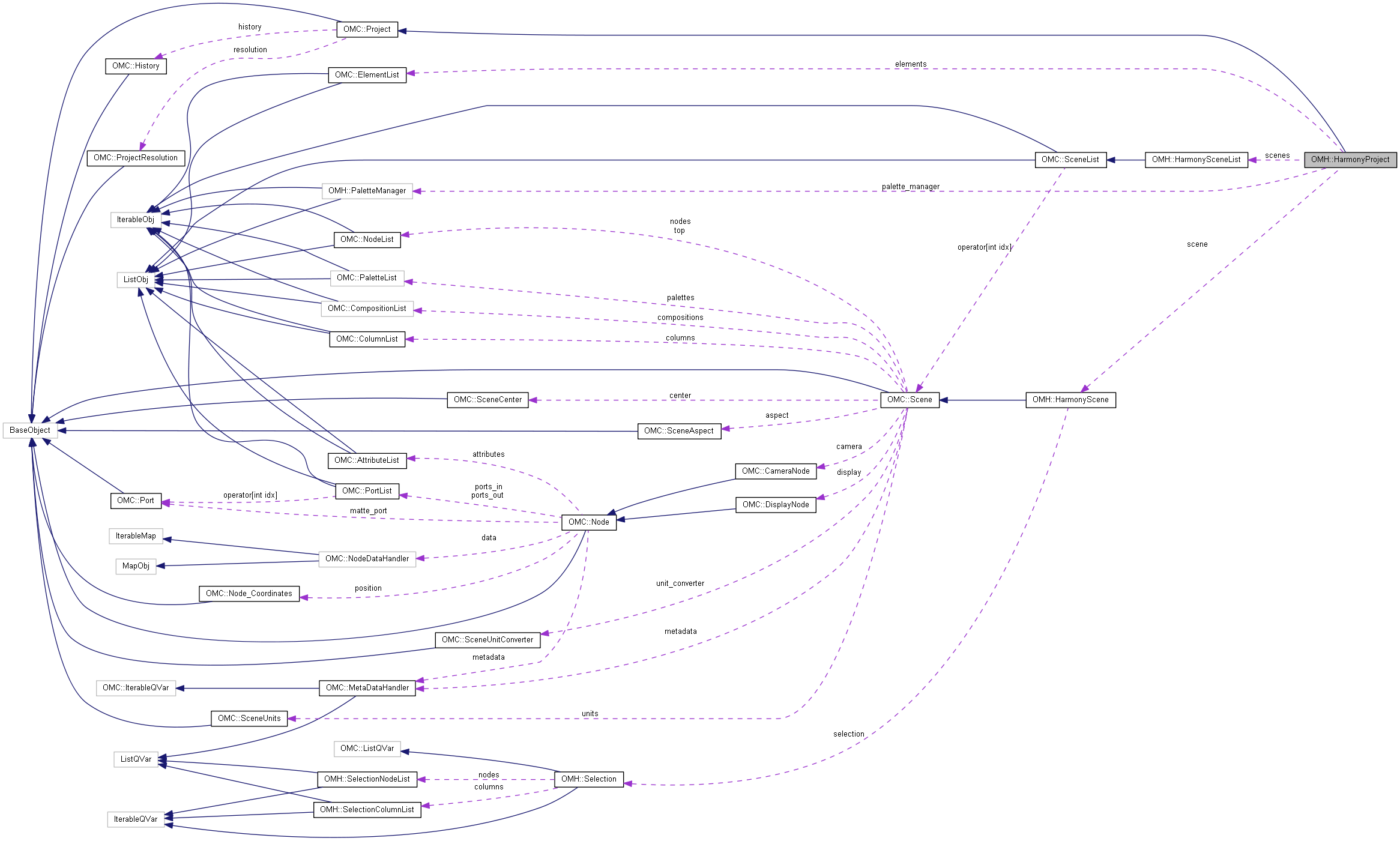
| OMH::HarmonyScene * | scene |
| Provides the current project's top-level scene. More... | |
| OMH::HarmonySceneList * | scenes |
| Provides a list of all available scenes in the project. These scenes are used as templates in Harmony. More... | |
| OMC::ElementList * | elements |
| Provides a list of all available elements in the project. More... | |
| int | version_current |
| The ID of the current version. | |
| QString | version_name |
| The name or the number of the current scene version. | |
| QString | environment_name |
| The name of the current environment. | |
| QString | environment_path |
| The path of the current environment. | |
| QString | job_name |
| The name of the current job. | |
| QString | job_path |
| The path of the current job. | |
| QString | scene_name |
| The name of the current scene. | |
| QString | project_path |
| The current project path. | |
| QString | project_path_remapped |
| For windows, the remapped path. | |
| QString | project_path_temp |
| The temporary project path. | |
| QString | project_path_temp_remapped |
| For windows, the remapped temporary project path. | |
| OMH::PaletteManager * | palette_manager |
| The palette manager for the project. More... | |
| bool | dirty |
| Identifies if the project is currently in a dirty state (has it been modified). More... | |
| bool | dirty_previously |
| Identifies if the project has ever been in a dirty state (has it ever been modified). More... | |
| OMC::History * | history |
| The undo history of the application. Can be used to undo and redo commands in the history. More... | |
| OMC::ProjectResolution * | resolution |
| Get the resolution properties of the scene. More... | |
|
virtual |
Creates a render handler that can be used to render content in a scene.
The render handler is a temporary object-type that provides render access to nodes in the scene. The render handler will not block the application and will require callbacks where needed.
| void OMH::HarmonyProject::save_all | ( | ) |
Performs the "save all" command.
Effectively, this saves the entire project and all modified files.
| void OMH::HarmonyProject::save_as | ( | const QString & | pathname | ) |
Save the current project to the specified folder.
Save the current project to the specified folder. Folder must not exist. The current project is updated to use that folder. Any error or message is reported using the standard error logger (so, in non batch mode, user will see message popup). This API only works in standalone as you cannot 'Save As' in database.
| void OMH::HarmonyProject::save_as_new_version | ( | const QString & | name, |
| bool | markAsDefault = true |
||
| ) |
Save the current project to the specified folder.
Saves the project as a new version with the provided name and an option to make this version the default.
| name | - The name of the new version. This will become the file name for offline scenes. |
| markAsDefault | - (Optional, default is true), Defines if this is the default version of the scene in the database. |
|
readinherited |
Identifies if the project is currently in a dirty state (has it been modified).
When an action modifies the project, the project is marked as dirty. Undoing the operations, or saving, will result in the project no longer being dirty.
|
readinherited |
Identifies if the project has ever been in a dirty state (has it ever been modified).
When an action modifies the project, the project is marked as dirty. Undoing the operations, or saving, will result in the project no longer being dirty.
| OMH::HarmonyProject::elements |
Provides a list of all available elements in the project.
Elements represent groups of related media that can be displayed in read nodes. These elements refer to symbols, folders and media on disk and contain element drawings.
The element list is a list of all elements contained within a project, and is used to add and remove elements as needed.
|
inherited |
The undo history of the application. Can be used to undo and redo commands in the history.
The history is useful for undoing, redoing, and creating undo-states in the application's history.
Creating an Undo State:
Undoing the Last State:
| OMH::HarmonyProject::palette_manager |
The palette manager for the project.
Not yet implemented.
|
inherited |
Get the resolution properties of the scene.
The OMC::ProjectResolution object allows for read/write access to the current project's resolution and related project settings. Setting a New Resolution:
| OMH::HarmonyProject::scene |
Provides the current project's top-level scene.
In Harmony, this provides the top-level scene in the project; the main scene loaded when the project is loaded.
Other scenes can exist as symbols in the library and are available in OMH::HarmonyProject::scenes.
| OMH::HarmonyProject::scenes |
Provides a list of all available scenes in the project. These scenes are used as templates in Harmony.
Provides the list of all the scenes available in the project. This allows access to the scenes used within symbols.

