|
A scene within the project in the application.
The project provides access to functions and properties related to the active project within the instance of Harmony.
Public Member Functions | |
| bool | frame_insert (int atFrame, int nbFrames, OMC::FrameOptions options=FrameOptions()) |
| Inserts frames at the selected frame number. More... | |
| bool | frame_remove (int atFrame, int nbFrames, OMC::FrameOptions options=FrameOptions()) |
| Deletes frames starting from the selected frame number. More... | |
Public Attributes | |
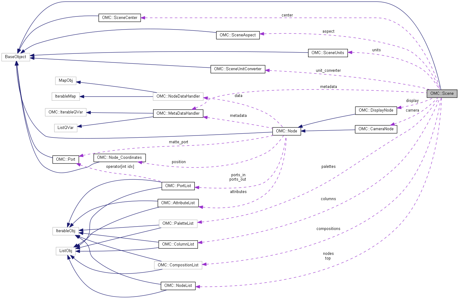
| OMC::SceneAspect * | aspect |
| Get the aspect ratio of the scene. More... | |
| OMC::SceneUnits * | units |
| Get the number of units of the scene. More... | |
| OMC::SceneCenter * | center |
| Get the center coordinates of the scene. More... | |
| QString | name |
| Get/set the scene's name. | |
| double | framerate |
| Get/set the framerate of the scene. More... | |
| double | vector_texture_pixel_density |
| Get/set the default texture pixel density for new Vector Drawings. More... | |
| double | bitmap_texture_pixel_density |
| Get/set the default texture pixel density for new bitmap Drawings. More... | |
| int | frame_count |
| Get/set the frame count of the scene. More... | |
| int | frame_start |
| Get/set the start-frame of the scene. More... | |
| int | frame_stop |
| Get/set the stop-frame of the scene. More... | |
| QString | colorspace |
| Get/set the colorspace of the scene. More... | |
| QStringList | colorspaces |
| Get list of available colorspace names. More... | |
| OMC::CameraNode * | camera |
| Get/set the camera node object for the scene. More... | |
| QString | camera_path |
| Get/set the camera's name being used in the scene. More... | |
| OMC::SceneUnitConverter * | unit_converter |
| The tool used for converting between OGL and scene spaces. More... | |
| OMC::MetaDataHandler * | metadata |
| The metadata handler object to provide metadata information. More... | |
| std::vector< OMC::Sound * > | sounds |
| The list of sound objects in the scene. More... | |
| OMC::NodeList * | top |
| The top group in the scene. More... | |
| OMC::NodeList * | nodes |
| The list of all nodes in the scene. More... | |
| OMC::CompositionList * | compositions |
| The list of all compositions in the scene (based on available displays). | |
| OMC::ColumnList * | columns |
| The list of all columns in the scene. More... | |
| OMC::DisplayNode * | display |
| Provides and sets the display node of the current display. More... | |
| QString | display_name |
| Provides and sets the display node of the current display. More... | |
| QList< OMC::Node * > | displays |
| Provides a list of the display nodes available in the scene. More... | |
| QStringList | display_names |
| Provides a list of the display names available in the scene. More... | |
| OMC::PaletteList * | palettes |
| Provides a list of all available palettes in the project. More... | |
| bool OMC::Scene::frame_insert | ( | int | atFrame, |
| int | nbFrames, | ||
| OMC::FrameOptions | options = FrameOptions() |
||
| ) |
Inserts frames at the selected frame number.
atFrame = 0 -> insert before first frame.
atFrame = n -> insert after frame n.
atFrame = scene_object.frame_count.
| atFrame | - The frame number at which the frames will be inserted. Frames are inserted after the frame indicated. Use 0 to insert frames before the first frame. |
| nbFrames | - The number of frames to insert |
| options | - This optional parameter should be an object with the desired behaviours for when the frames are inserted. See OMC::FrameOptions for further information on options. |
Add 10 Frames at the start of the scene:
| bool OMC::Scene::frame_remove | ( | int | atFrame, |
| int | nbFrames, | ||
| OMC::FrameOptions | options = FrameOptions() |
||
| ) |
Deletes frames starting from the selected frame number.
atFrame = 0 -> delete at the beginning atFrame = n -> delete frames following the nth frame atFrame = Application.frame.nbFrames() -> won't delete anything
| atFrame | The frame number at which the frames will be removed. Frames are removed after the frame indicated. Use 0 to remove frames before the first frame. |
| nbFrames | The number of frames to remove |
| options | This optional parameter should be an object with the desired behaviours for when the frames are removed. See OMC::FrameOptions for further information on options. |
Remove 10 Frames at the start of the scene:
| OMC::Scene::aspect |
Get the aspect ratio of the scene.
The aspect ratio is provided as an object (OMC::SceneAspect) that provides properties related to the aspect ratio of the scene.
|
readwrite |
Get/set the default texture pixel density for new bitmap Drawings.
The bitmap texture pixel density is the ratio used for pixel density in bitmap layers.
| OMC::Scene::camera |
Get/set the camera node object for the scene.
Provides the OMC::CameraNode object that represents the currently active camera in the scene.
Identify the Camera Node:
Set the Camera Node to the first identified camera:
| OMC::Scene::camera_path |
Get/set the camera's name being used in the scene.
Similar to OMC::Scene::camera – but provides the string representing the path to the camera node of the scene.
| OMC::Scene::center |
Get the center coordinates of the scene.
The center coordinates of the scene, provided as a read/write object (OMC::SceneCenter).
|
readwrite |
Get/set the colorspace of the scene.
The colorspace name is provided and can be set as a value. In order to get available colorspaces, see OMC::Scene::colorspaces.
Change the colorspace:
|
read |
Get list of available colorspace names.
The available colorspaces in the application. These colorspaces are extended and defined in a resource file.
Print available colorspaces:
| OMC::Scene::columns |
The list of all columns in the scene.
Columns are the time-based objects that provide values to animateable attributes on nodes. The scene's column list (OMC::ColumnList) is a list containing all columns in the scene and can be used to create, modify and remove columns as needed.
List All Columns:
| OMC::Scene::display |
Provides and sets the display node of the current display.
Provides the OMC::DisplayNode that represents the display node set as the current global display in the scene. This value can be set as needed to different display nodes.
Find and Set a Display Node:
| OMC::Scene::display_name |
Provides and sets the display node of the current display.
Similar to OMC::Scene::display – provides the name of the OMC::DisplayNode as a string to the current display.
Print the Current Display Name
|
read |
Provides a list of the display names available in the scene.
Similar to OMC::Scene::displays, but instead of providing the node object (OMC::Node), provides the display names as strings.
Print the Display Name List
| OMC::Scene::displays |
Provides a list of the display nodes available in the scene.
Instead of searching for diplay nodes in the scene, OMC::Scene::displays provides a list of Display nodes available within the scene directly. This list cannot be modified directly. Print the Display List
|
readwrite |
Get/set the frame count of the scene.
The number of frames in a scene. This value can be changed – frames changes will be applied at the end of the scene. Frames can be added or removed more specifically with OMC::Scene::frame_insert and OMC::Scene::frame_remove.
Change the Scene's frame length
|
readwrite |
Get/set the start-frame of the scene.
The frame start is the temporary frame start (in) position of the scene and will be where the playhead starts and restarts at loop.
Change the frame_start to 10:
|
readwrite |
Get/set the stop-frame of the scene.
The frame stop is the temporary frame stop (out) position of the scene and will be where the playhead stops and where it will loop when enabled.
Change the frame_stop to 10:
|
readwrite |
Get/set the framerate of the scene.
Change the Scene's framerate
| OMC::Scene::metadata |
The metadata handler object to provide metadata information.
Metadata can be used to store generic information in the scene, and in nodes. This data is created and accessed through the object (OMC::MetaDataHandler) provided by this property.
Print all Metadata in the scene.
Create Some Metadata
| OMC::Scene::nodes |
The list of all nodes in the scene.
The scene's nodelist provides the list of all the nodes in the scene, regardless of the group hierarchy. This means that all nodes in the scene, inlcuding those in subgroups, should be in this list. It can also be used to create and remove nodes from the scene as needed.
Print path of all Nodes in the Scene:
| OMC::Scene::palettes |
Provides a list of all available palettes in the project.
| OMC::Scene::sounds |
The list of sound objects in the scene.
Sounds and sound lists will be implemented in future DOM versions.
| OMC::Scene::top |
The top group in the scene.
Every scene has an initial 'group' that contains the nodes of the scene. This group is transparent, in that it is not represented by any node in the node view – but it represents the outer-most layer in which nodes can be placed. Every scene starts with this group, named 'Top', and all subsequent nodes are placed within this container.
Identify All Nodes in the 'Top' group of the scene.
| OMC::Scene::unit_converter |
The tool used for converting between OGL and scene spaces.
Scenes within Harmony use field units, but most graphical operations use OpenGL units. Depending on the function and the context, conversion between these units are necessary and are done with the unit_converter. This converter (OMC::SceneUnitConverter) will use the scene's metric information to convert between the units.
Conversion from OGL to Field Units
| OMC::Scene::units |
Get the number of units of the scene.
The units are provided as an object (OMC::SceneUnits) that provides properties related to the units of the scene.
|
readwrite |
Get/set the default texture pixel density for new Vector Drawings.
The vector texture pixel density is the ratio used for pixel density in textures being applied to vector shapes.

