|
Represents and provides the methods for a node's out port.
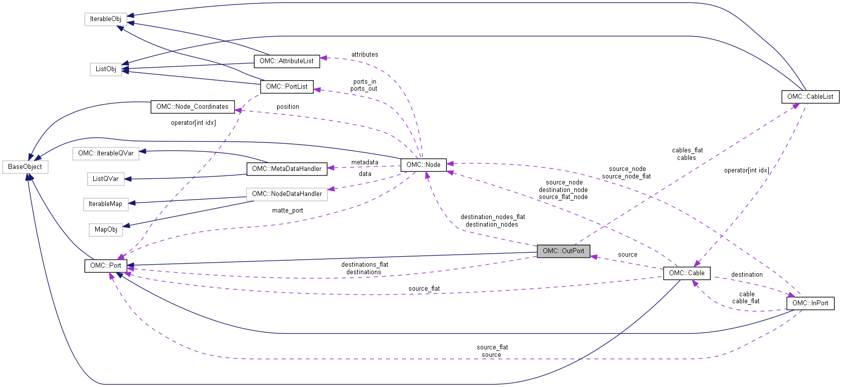
An out port can provide multiple connections to different nodes. These connections are made through the CableList provided by OMC::OutPort::cables. The OutPort must be connected to an InPort of another node. An Outport also maintains the Transformation provided by that port with its transformation( int frame ) method and is useful for transformation-related scripts.
Identify all Out-Ports on a Peg
Connect Some Nodes
Get the Transformation of a Port
Public Member Functions | |
| virtual OMC::Cable * | link (const OMC::InPort *inPort) |
| Connect this port to another port. | |
| virtual void | unlink (const OMC::Cable *cable) |
| Disconnects the provided cable object from the port. More... | |
| virtual void | unlink (const OMC::InPort *port) |
| Disconnects this port from the provided port. More... | |
| virtual void | unlink (const OMC::Node *node) |
| Disconnects this port from the provided node. More... | |
| OMC::Transformation * | transformation (int frame) const |
| Gets the transformation that is provided by the outport at the provided frame. | |
Public Attributes | |
| OMC::CableList * | cables |
| Provide the list of cables connected to a port. | |
| OMC::CableList * | cables_flat |
| Provide the list of cables connected to a port. | |
| OMC::Port * | destinations |
| Get the destination ports that are connected to this port. | |
| OMC::Node * | destination_nodes |
| Get the destination nodes that are connected to this port. | |
| OMC::Port * | destinations_flat |
| Get the flat destination ports that are connected to this port. | |
| OMC::Node * | destination_nodes_flat |
| Get the flat destination nodes that are connected to this port. | |
| uint | id |
| The internal ID of the port. | |
| QString | type |
| The type of the port. | |
| uint | index |
| The index of the port on the node. | |
| OMC::Obj | node |
| The node that owns this port. | |
| OMC::Obj | node_related |
| The node that this port leads to for multiport nodes and groups - the owner node for most node-types, but the the multi-port node for a group, or vice versa. | |
| bool | inport |
| Whether the port is an inport. | |
| bool | outport |
| Whether the port is an outport. | |
| OMC::Obj | port_related |
| The port that this port relates to – itself for most node-types, but the corresponding port on the multi-port node for groups, or vice versa. | |
|
virtual |
Disconnects the provided cable object from the port.
|
virtual |
Disconnects this port from the provided port.
|
virtual |
Disconnects this port from the provided node.

